GEOS
multiphysics Directory Reference
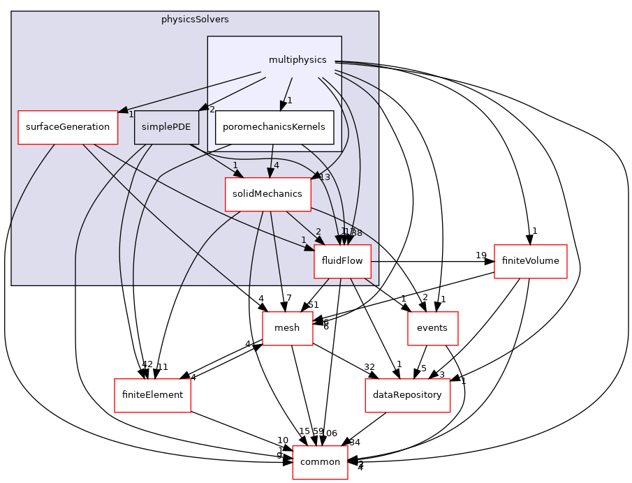
Directory dependency graph for multiphysics:
coreComponents/physicsSolvers/multiphysics

Directories

Files

file  CompositionalMultiphaseReservoirAndWells.hpp [code]
 
file  CoupledReservoirAndWellsBase.hpp [code]
 
file  CoupledSolver.hpp [code]
 
file  FlowProppantTransportSolver.hpp [code]
 
file  HydrofractureSolver.hpp [code]
 
file  HydrofractureSolverKernels.hpp [code]
 
file  MultiphasePoromechanics.hpp [code]
 
file  MultiphasePoromechanicsConformingFractures.hpp [code]
 
file  MultiphasePoromechanicsConformingFracturesALM.hpp [code]
 
file  OneWayCoupledFractureFlowContactMechanics.hpp [code]
 
file  PhaseFieldFractureSolver.hpp [code]
 
file  PhaseFieldPoromechanicsSolver.hpp [code]
 
file  PoromechanicsConformingFractures.hpp [code]
 
file  PoromechanicsFields.hpp [code]
 
file  PoromechanicsInitialization.hpp [code]
 
file  PoromechanicsSolver.hpp [code]
 
file  SinglePhasePoromechanics.hpp [code]
 
file  SinglePhasePoromechanicsConformingFractures.hpp [code]
 
file  SinglePhasePoromechanicsConformingFracturesALM.hpp [code]
 
file  SinglePhasePoromechanicsEmbeddedFractures.hpp [code]
 
file  SinglePhaseReservoirAndWells.hpp [code]